一、必威西汉姆联官网简介
必威西汉姆联官网(Schoolof Intelligent Connected Vehicle,SICV)成立于2025年1月,由原必威西汉姆联官网与电气与信息工程公司计算机工程系、计算机教学示范中心整合组建而成,公司秉承“求是创新,笃行致远”的院训,以教学、科研为中心,以特色团队建设为重点,为汽车行业和地方经济发展培养智能网联汽车工程师人才。
二、办学特色
公司结合公司特色发展定位,以团队建设统领人才培养、人才队伍建设和科学研究工作,服务区域经济和汽车产业高质量发展需求,围绕汽车智能化、网联化、立体化等领域,依托大工程背景开展新工科教育改革,引入欧洲工程师教育理念,构建多主体参与、产学研融合的多方协同育人模式,建设了面向新能源智能网联汽车前沿方向的跨学科交叉、专业融合的新工科人才培养体系,致力于培养工程实践能力强、创新能力强、具备国际化视野的高级汽车工程师人才。
三、人才引进所需专业
智能科学与技术、计算机科学与技术、软件工程、网络空间安全、电子科学与技术、信息与通信工程、控制科学与工程、机械工程、仪器科学与技术、交通运输工程、测绘科学与技术、遥感科学与技术、数学、系统科学、统计学、电子信息。
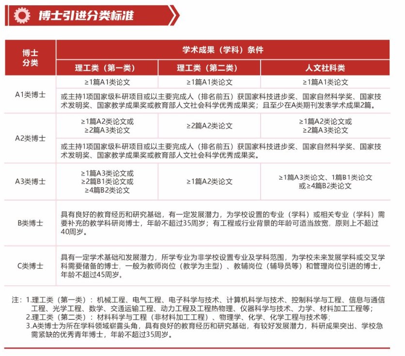
四、博士引进分类标准

五、引进待遇

六、科研成果分类

七、联系方式
联系人:曾书记
手机:13872848201(微信同号)
办公电话:0719-8260669
邮箱:3795413@qq.com
联系人:章老师
办公电话:0719-8260669
手机:15872750578(微信同号)
邮箱:zhangqiuhui@huat.edu.cn